Tres megarrondas españolas, las 30 veces de OpenAI y los 110 millones de Atresmedia en startups
Tres megarrondas españolas, las 30 veces de OpenAI y los 110 millones de Atresmedia en startupsMultiverse suma €189M (con €59M del Estado). SpliceBio capta €119M y Abacum cierra la suya con fondos americanos. Atresmedia alcanza €110M de dinero devuelto en inversiones de startups tras Fever.Semana intensa en operaciones. Tres megarrondas relevantes: Multiverse, SpliceBio y Abacum. Dos historias más en Ecotechers Pro:
Además, dos temas más breves pero con datos en primicia: las tripas económicas de Lodgify con casi €21M de ingresos y pérdidas de casi €7M y la compra del software de gestión de centros de ‘wellness’ Timp por Playtomic a una valoración de unos €7M. Si quieres apoyar este tipo de periodismo y acceder a estas historias… En el plano internacional, OpenAI alcanza un múltiplo de valoración de 30 veces después de ‘tocar’ los $10.000M de ingresos anualizados (ARR). Numerosas rondas de más de $100M y algunas en negociación como Lovable. La ‘compra - no compra’ de Meta con Scale AI y la OPV de termómetro de Chime. Y el intento de la europea Mistral de no quedarse fuera de la carrera. Patrocinado por:
Si estás interesado en sumarte, escríbeme a patrocinios@ecotechers.com y hablamos. Están reservados todos los huecos hasta octubre. Y estoy abriendo ahora los de ese cuarto trimestre. Aquí tienes lo que debes saber. Ahora sí. Comenzamos. 🇪🇸 En el mercado español💶 Las operacionesNuevas rondasUna semana cargada de operaciones relevantes:
Otras operaciones que se han conocido:
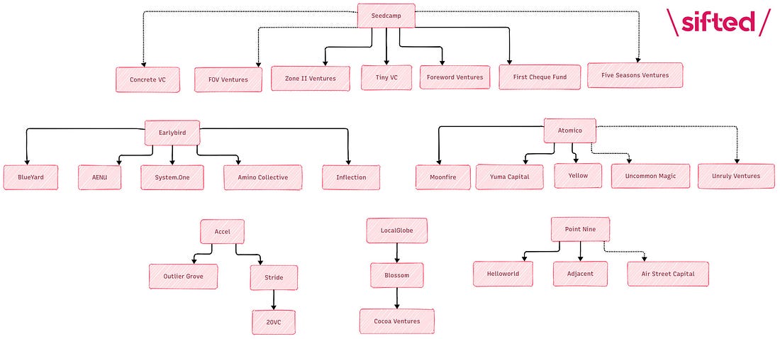
💼 El inversorVarios fondos planeados o levantados:
McWin Capital Partners busca cerrar hasta cuatro operaciones durante el próximo año en ‘foodtech’. 💻 Lanzamientos, fichajes y otras historiasEbury crea una unidad de negocio para ayudar a pymes a aumentar la eficiencia de su operativa fuera de sus fronteras. Sigue sin lanzar su OPV. Urbanitae lanza un negocio de venta directa de inmuebles para inversores. El fondo SkyDeck (Universidad de Berkeley) irrumpe en el accionariado de la malagueña Alquindoi con el 7,5%. Halo Space (turismo espacial), que ha mantenido una batalla legal con la también española EOS X Space, asegura que ya ha logrado captar €15M en una ronda abierta donde la familia Mayoral ha invertido €5M. Clicars (en manos de Aramis) hace balance del primer semestre de su año fiscal: €162M de ventas. Micolet firma un acuerdo con Kiabi para implantar la segunda mano de ropa en sus tiendas de España y Portugal. El regulador de competencia de Portugal pone obstáculos a la compra de Portal47 por parte de Idealista. 🕴️ Gran empresa ‘tech’Netflix promete una inversión de €1.000M en España hasta el año 2028. Será en producción española propia. Entrevista a Ted Sarandos en Expansión. Telefónica apunta a que invertirá más en Defensa en línea con el Gobierno y en coordinación con Indra. El FT asegura que el grupo español espera que el compromiso de realizar inversiones específicas en infraestructura digital clave (centros de datos y ciberseguridad) ayude a convencer a Bruselas para dar luz verde a adquisiciones en telecos. Airbnb pasa al ataque: acusa a los hoteles de generar turismo masivo y al Gobierno de no hacer vivienda. eDreams completa la colocación de €375M de bonos senior para refinanciar su deuda. Amazon asegura que casi 1,6 millones de empresas españolas ya usan la IA para chatbots, optimizar productividad y automatizar procesos. ⚖️ Las reglas del juegoGlovo anuncia que empezará a operar con el modelo 100% laboral a partir del 1 de julio tras varios retrasos. Trabajo defiende en la OIT un convenio que aplicaría en los países que lo ratifiquen para regular el empleo en plataformas. Patrocinado por:
📊 El gran dato✈️ En el resto de mercados💶 Las operacionesNuevas rondasSeis megarrondas:
Lovable no la ha cerrado pero sigue ‘on fire’: la sueca de ‘vibe coding’ negocia una ronda a una valoración de $1.500M (en abril habría alcanzado $50M de ARR). La alemana de alquileres vacacionales Holidu, con presencia en España, capta €46M y se hace con la francesa Cybevasion. Otras operaciones interesantes:
Operaciones de M&AUna compra sin comprar: Meta pagará algo más de $14.000M por una participación del 49% de Scale AI (la valoración en 2024 fue de unos $14.000M por el 100%). Buenos múltiplos para los accionistas y una posición relevante para Alexandr Wang en la compañía. Se produce en pleno intento de la compañía de Zuckerberg de crear un nuevo laboratorio de IA dirigido por el CEO de la adquirida. Esta estructura busca impedir que los reguladores pongan obstáculos. Otras operaciones interesantes:
🔔 Salidas a bolsaNuevo estreno y nueva subida en el debut. La fintech Chime, cuya salida iba a ser un termómetro, arranca con fuertes subidas después de haber fijado un precio que suponía un fuerte ajuste de valoración ($11.600M). La compañía sigue teniendo retos importantes a largo plazo. Forbes bucea en ellos. Otro estreno: Voyager Technologies (defensa y espacio) también se disparó en el debut en el que ha recaudado $383M. Un candidato relevante para uno de los unicornios españoles: Navan, rival directo de Travelperk en EEEUU, presentará credenciales este mes para salir en otoño, según The Information. Otros candidatos:
💼 El inversorDos nuevos fondos:
Yale está pisando el acelerador para deshacerse de hasta $6.000M en participaciones de capital privado con descuento. Entre ellas hay muchas startups. Un ‘managing partner’ de Y Combinator sale para montar su propio fondo. Muchos movimientos de socios en grandes nombres para ponerse por su cuenta. 💻 Lanzamientos, fichajes y otras historiasVarios movimientos en OpenAI:
Mistral trata de ponerse las pilas en esta carrera global de la IA:
También en IA: Anthropic acelera en su expansión en Europa buscando talento. Busca más que duplicar personal en el continente, según Sifted. Y otra operación en la cocina: Vast Data, compañía que compite con Pure Storage y Weka (almacenamiento para IA) busca una valoración de $25.000M en una nueva ronda. La IA se lo come todo: casi la mitad de las startups de la nueva cohorte de la aceleradora Y Combinator están especializadas en agentes. Klarna confirma su intento por centrarse en actividades bancarias más allá del ‘Compra ahora y paga más tarde’. World, la compañía de identificación biométrica cofundada por Sam Altman, aterriza en Reino Unido. 🕴️ Gran empresa ‘tech’Nvidia hace un ‘tour’ por Europa (también en España) para tratar de cerrar acuerdos de infraestructura con los diferentes países. Por cierto, su CEO da un giro de 180 grados y asegura que la computación cuántica está ante un “punto de inflexión”. Ajustes laborales:
Databricks asegura que su ingreso anualizado alcanzará el próximo mes los $3.700M (+50%). Apple celebró su conferencia de desarrolladores. Recibida con frialdad por los pocos avances en la IA. Los ojos de Freepik y sus inversores también están en Adobe. Resultados del segundo trimestre fiscal: mejora previsiones (+11% en ingresos) pero sigue preocupando la IA generativa. Salida relevante en Tesla: pierde al líder del proyecto Optimus Robotics. Más sobre Musk:
¿Recuerdas Stargate, la empresa conjunta de OpenAI, Softbank y Oracle para invertir hasta $500.000M en centros de datos? Según el CEO de Oracle, “no está formada aún”. Record de ventas de la videoconsola Switch para Nintendo (3,5M de unidades). Snap asegura que lanzará sus gafas inteligentes Specs en 2026 para responder a Meta. ⚖️ Las reglas del juegoDisney y Universal han demandado a la compañía de IA generativa para imágenes Midjourney por el uso no autorizado de activos de Star Wars, The Simpsons y otros. En una decisión sobre esto: Salesforce bloquea a otras empresas de software para que no busquen o almacenen mensajes de los usuarios de Slack. 📊 Otros datos
➕ Bonus TrackUn perfil en Bloomberg del cofundador de Airwallex, que rechazó una oferta de compra de Stripe por $1.200M. Hoy está valorada en $6.200M y se plantea una salida a bolsa para el próximo 2026. El NYTimes desvela documentos internos de Youtube en los que se refleja que, desde mediados de diciembre, se le indicó a los moderadores que priorizaran la “libertad de expresión”. ¿Quieres sumarte para apoyar el periodismo que sostiene a Ecotechers y contar con acceso a historias a fondo sobre compañías y fondos en España? Suscríbete a Pro: Si crees que puede ser interesante para alguno de tus contacto, compártela: |
Similar newsletters
There are other similar shared emails that you might be interested in:






